Created by
Created January 28, 2025
Last modified January 29, 2025
Tags bjt   button   led   mosfet   switching  

Summary

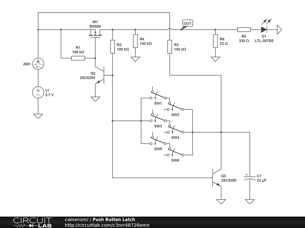
This circuit simulates using a momentary button to latch on or off a P-channel MOSFET connected to a battery.


Description

This circuit simulates using a momentary button to latch on or off a P-channel MOSFET connected to a battery.

I used three pairs of time controlled switches to simulate momentary button presses at 1s, 2s, and 4s.

When on, an LED lights up. Additionally, there is a lower resistance path to ground to simulate a load on the battery.

This circuit is based on the one designed by GreatScott, as shown in his video here: https://www.youtube.com/watch?v=y1ROEogHF7A&t=415s


Comments

No comments yet. Be the first!

Leave a Comment

Please sign in or create an account to comment.

Revision History

Only the circuit's creator can access stored revision history.