Created by
Created September 23, 2018
Last modified September 23, 2018
Tags flasher   led  

Summary

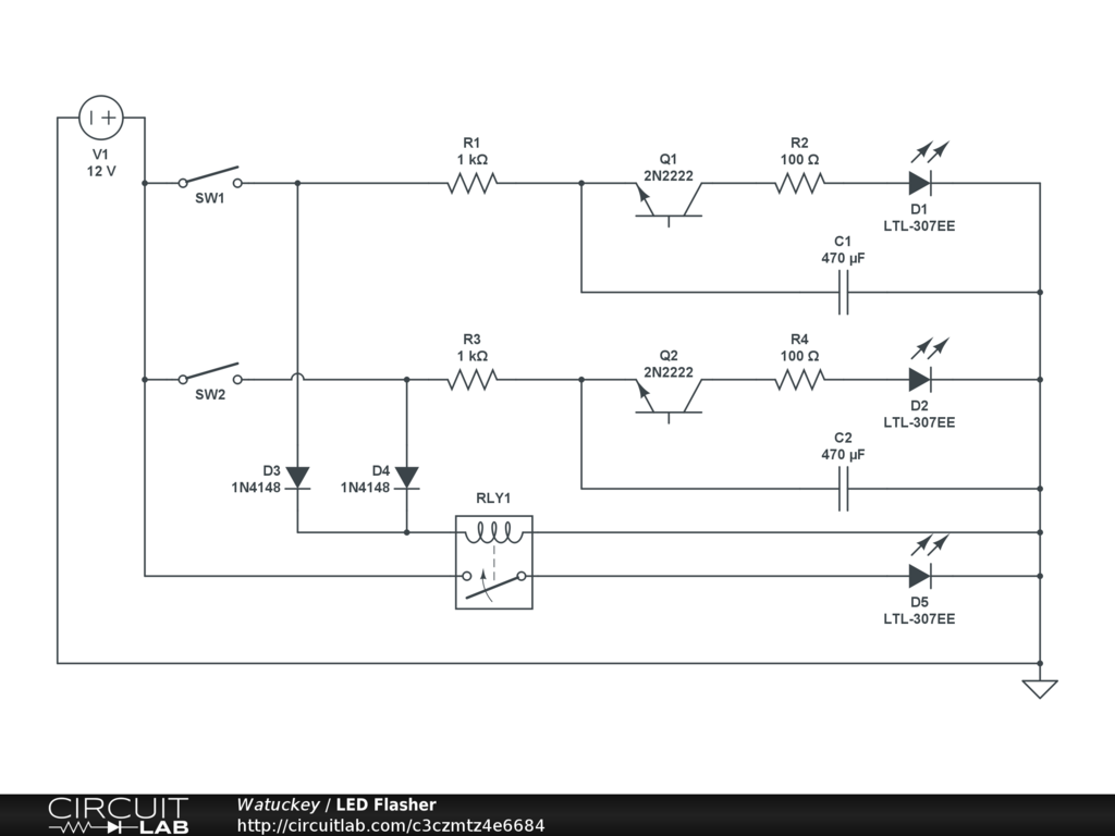
Status Indicator: Steady good, flashing bad.


Description

RLY1 should be NC, keeping (LE)D5 lit.

Close SW1, RLY1 opens, turning off (LE)D5, and flashing (LE)D1. Open SW1, RLY1 closes, turning on (LE)D5, turning off (LE)D1.

Close SW2, RLY1 opens, turning off (LE)D5, and flashing (LE)D2. Open SW2, RLY1 closes, turning on (LE)D5, turning off (LE)D2.

D3 & D4 prevent return voltage to open LEDs.


Comments

No comments yet. Be the first!

Leave a Comment

Please sign in or create an account to comment.

Revision History

Only the circuit's creator can access stored revision history.