Created by
Created July 13, 2012
Last modified July 13, 2012
Tags voltage-regulator  

Summary

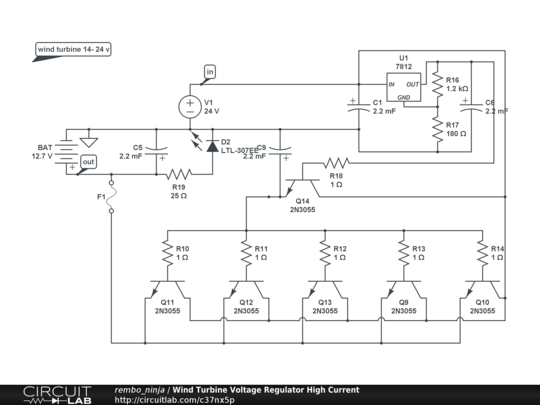
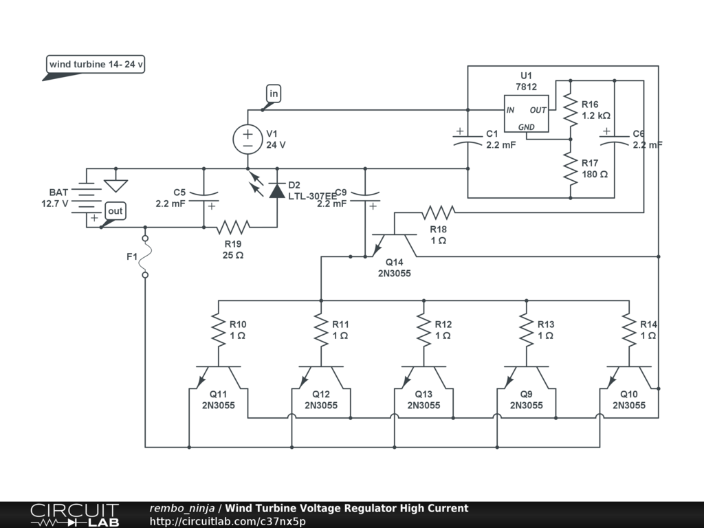
A voltage regulator for a Wind Turbine with a high current output.


Description

High current Voltage Regulator.


Comments

No comments yet. Be the first!

Leave a Comment

Please sign in or create an account to comment.

Revision History

Only the circuit's creator can access stored revision history.