Created by
Created June 12, 2019
Last modified June 12, 2019
Tags voltage-regulator  

Summary

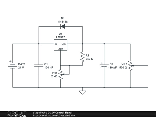
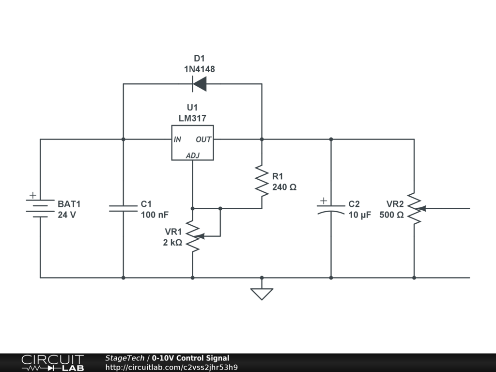
Circuit to provide a user adjustable 0-10V DC control signal, for an LED light dimmer, from a 24V DC supply.


Description

This circuit provides a user adjustable 0-10V DC control signal for LED light dimmers to adjust the lighting level from 0-100% of fully on. The circuit receives 24V DC power from the power supply that supplies the LED lighting and its dimmers. The LM317 regulates the input 24V DC down to 10V DC, with the 10V being set by the trimpot VR1, so that the maximum output voltage available is limited to 10V DC. The desired control voltage of between 0-10V DC is set by the user adjustable pot VR2. The value of VR2 was selected to provide a low impedance output. D1 is necessary to provide a discharge path for the reservoir capacitor C2.


Comments

No comments yet. Be the first!

Leave a Comment

Please sign in or create an account to comment.

Revision History

Only the circuit's creator can access stored revision history.