| Created by | |
| Created | March 04, 2016 |
| Last modified | April 07, 2016 |
| Tags | oscillator |
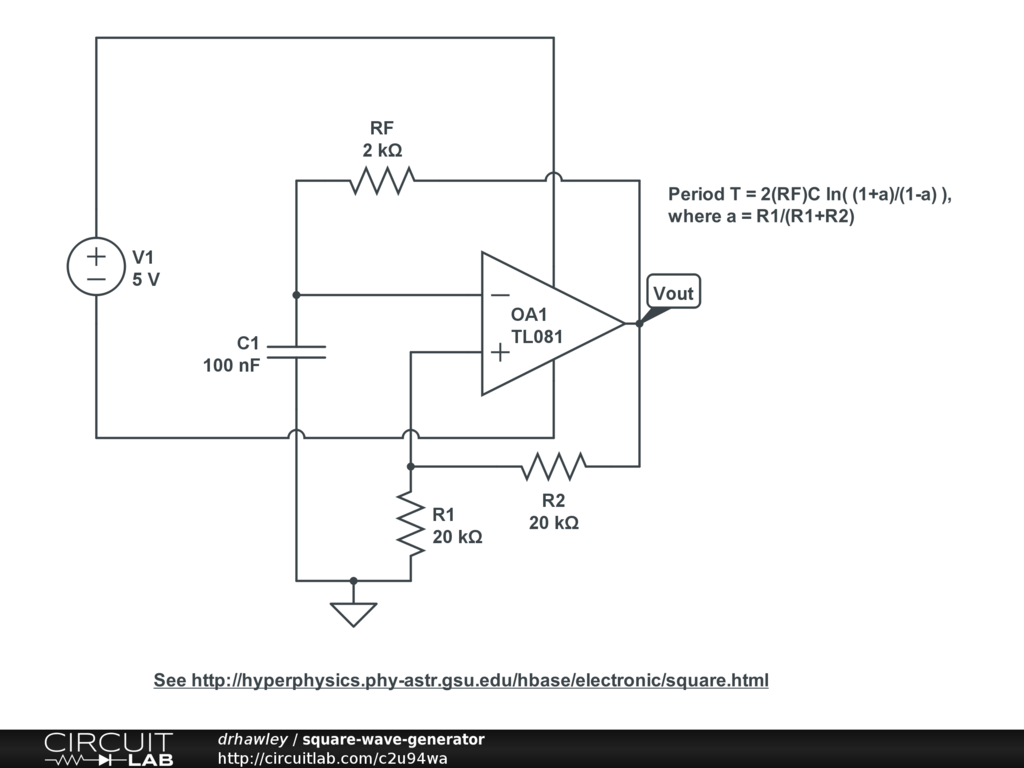
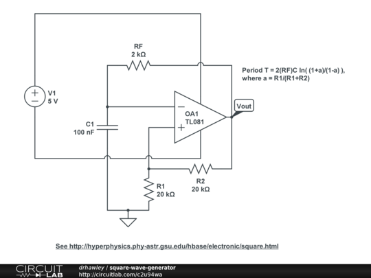
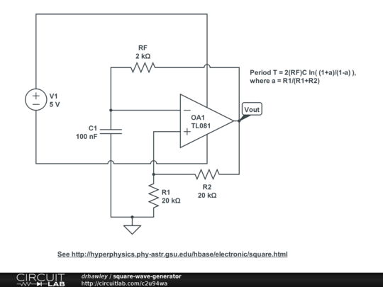
Essentially the same oscillator / astable multivibrator circuit as before, just built a little differently
astable multivibrator circuit, See http://hyperphysics.phy-astr.gsu.edu/hbase/electronic/square.html
No comments yet. Be the first!
Please sign in or create an account to comment.
Only the circuit's creator can access stored revision history.