Created by
Created May 06, 2020
Last modified May 17, 2020
Tags laptop-brick   voltage-regulator   wire-wound  

Summary

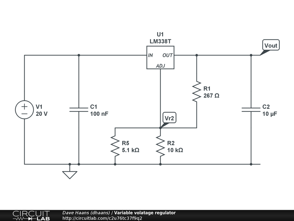
A basic variable voltage power supply tuned for a 10-turn 10K linear pot.


Description

Used a 20v Lenovo laptop brick to power this. Had on-hand a 10-turn wire-wound linear 10K pot ($19.95 in the 90s!); reference circuit calls for a 5K pot.

Using R1 at 120 ohms (about what the ref circuit calls for) resulted in the pot reaching the highest Vout too early (meaning much of the pot was useless, a few turns and it was at the max Vout). Similarly with a 10K R5 to bring the total resistance down to 5K as in the ref circuit.

Using 5.1K for R5 and doing a DC sweep on R1's resistance, about 266 ohms came out as having the best results -- a fairly linear control of voltage across all of the 10 turns of the 10K pot, from lowest possible voltage to highest. Used a 220+47 ohm resistor pair in series, worked perfectly and produced results closely equivalent to CircuitLab's results.

I can tune in a voltage down to the mV (+/- a mV or two). Literally, I can feel the wire in the pot and going from one wire to the next results in a ~1mV change.

Power supply supplies about 1.25 to 17.5v. Kinda sensitive at low voltages -- 3.3v takes more effort to dial in than 5v or higher. But happy CircuitLab helped me out here.


Comments

No comments yet. Be the first!

Leave a Comment

Please sign in or create an account to comment.

Revision History

Only the circuit's creator can access stored revision history.