Created by
Created October 29, 2012
Last modified October 31, 2012
Tags 555   adc   pwm  

Summary

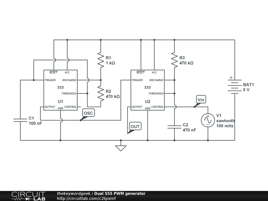
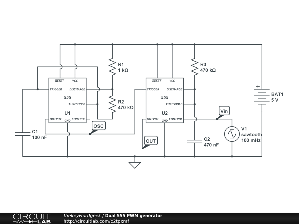
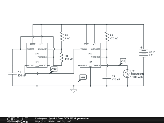
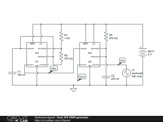
A simple 2x555 PWM generator intended for use as an ADC in which a computer times the pulse length. U1 produces a chain of trigger pulses for U2, which produces pulses whose length is dictated by the voltage on the Vin node.


Description

Not provided.


Comments

keywordgeek - can you tell me a bit more about the purpose of this circuit please? I've run it and see that it does what you say, but I don't have a formal electronics or computer hardware design background, and I don't know what this circuit could be used for. is the sawtooth Vin just an example? What would you use the varying duty-cycle output pulses for?

by primeq
December 22, 2012

The sawtooth Vin is as you guess just an example to show the variation in pulse length on the output. In real life you'd put a DC voltage from for example a sensor on the input.

The purpose? On an abstract level, anything PWM can be used for, but on a specific level it's a simple analogue to digital converter such as you might have found in the joystick interface of an 8-bit home computer back in the 1980s. Such microprocessors had no analogue capability but they could measure time accurately. Thus when presented with a chain of pulses whose length was proportional to an analogue input they could time those pulses to measure the analogue input.

by thekeywordgeek
December 27, 2012

great - thanks. It makes sense now. Appreciate the reply

by primeq
December 30, 2012

Leave a Comment

Please sign in or create an account to comment.

Revision History

Only the circuit's creator can access stored revision history.