Created by
Created May 01, 2012
Last modified May 01, 2012
Tags lm334  

Summary

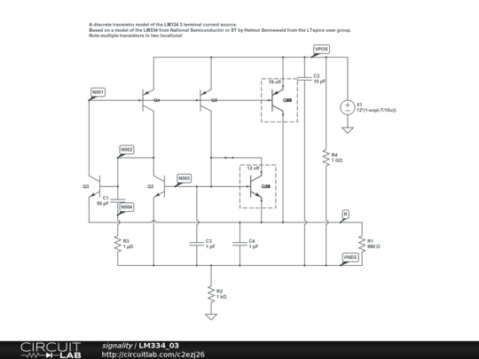
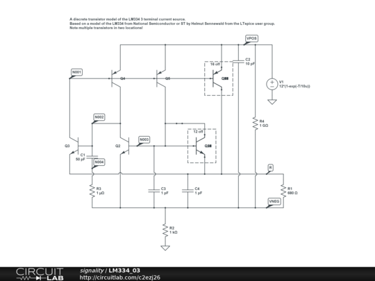
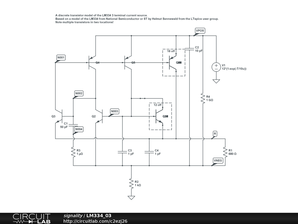
A discrete transistor model of the LM334 3 terminal current source.

Based on a model of the LM334 from National Semiconductor or ST by Helmut Sennewald from the LTspice user group.

Note multiple transistors in two locations!

This version simulates but takes over 45 minutes using Chrome on a 32bit WinXP on a quad core i5 PC.


Description

Not provided.


Comments

No comments yet. Be the first!

Leave a Comment

Please sign in or create an account to comment.

Revision History

Only the circuit's creator can access stored revision history.