Created by
Created November 26, 2012
Last modified November 27, 2012
Tags brushed-dc-motor   diode-bridge   full-wave   generator   high-power   rectifier  

Summary

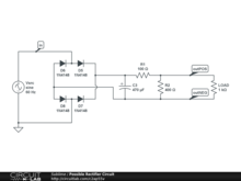
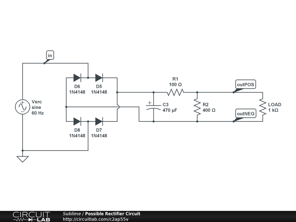
A DC brushed motor circuit powered by an AC generator.


Description

Ok, so this is my real life project . . . This is a circuit to power a 97 volt 70 amp DC brushed motor. The diode names are incorrect, but they are part of a 100 amp diode bridge. The resistors I'm making myself out of ceramic tubing, Nichrome 80 resistance wire, and high temp electrical tape used in the aircraft industry and will be capable of handling 10 kw. They are there to lower the voltage to 97 VDC (a voltage divider). The 470 uf capacitor is the only one I could find that's capable of handling the high power - it's off of a 10 kw military generator (I would rather have a 100 uF cap). The AC input is a 7250 watt 120 volt generator. I'm having trouble setting up everything on Circuit Lab correctly though. For example, I'm not sure what resistance to make the load (motor) to make the simulation run properly. Any assistance would be appreciated.


Comments

No comments yet. Be the first!

Leave a Comment

Please sign in or create an account to comment.

Revision History

Only the circuit's creator can access stored revision history.