Created by
Created December 05, 2014
Last modified December 05, 2014
Tags No tags.

Summary

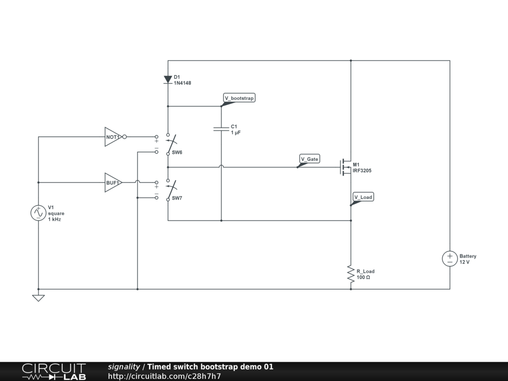
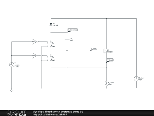
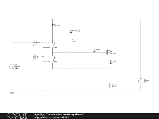
Using Voltage Controlled switches driven by complementary clock signals to demonstrate the principle of high-side bootstrap drive to an N channel MOSFET.


Description

Not provided.


Comments

No comments yet. Be the first!

Leave a Comment

Please sign in or create an account to comment.

Revision History

Only the circuit's creator can access stored revision history.