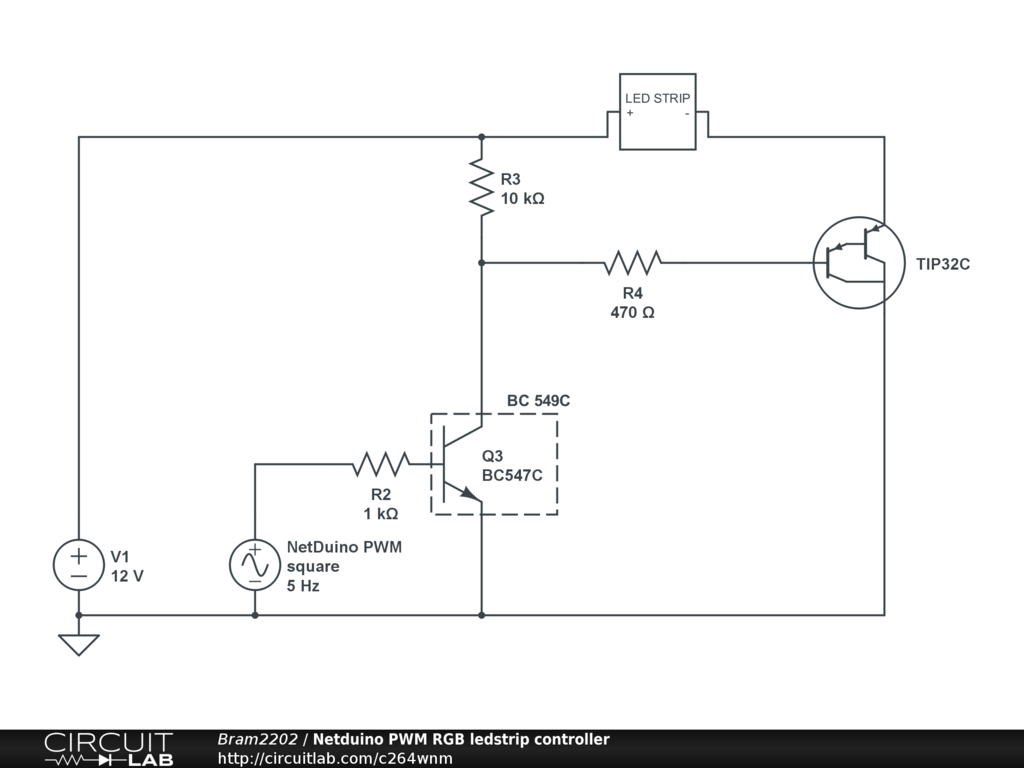
RGB LED stip controler with NetDuino PWM
Copy and paste the appropriate tags to share.
Schematic PNGs: (download or hot-link) small, medium, large
Circuit URL (e-mail, IM, blog, etc.):
CircuitLab forums and comments:
BBCode (many online discussion forums):
Markdown:
HTML:
Controlling brightness of 12V led stip with Netduino PWM signal
No comments yet. Be the first!
Please sign in or create an account to comment.
Only the circuit's creator can access stored revision history.