Created by
Created February 29, 2012
Last modified March 05, 2012
Tags flyback   high-voltage   hv   pwm  

Summary

A flexible and durable flyback transformer driver.


Description

WARNING: This circuit is somewhat dangerous, and can give you some nasty shocks and burns if you aren't careful, not to mention the possibility of setting things on fire. Please do not build this if you don't already have some experience with high voltage electricity.

This is a fairly configurable and very durable flyback transformer driver. It's based on some work by the people at RMCybernetics on ignition coil drivers, and it seems to work fairly well.

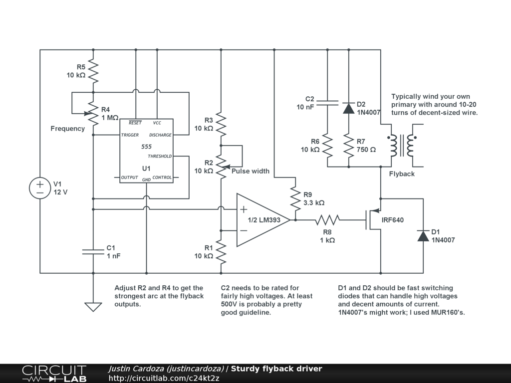
The way I usually connect the circuit to the transformer is by basically winding my own primary. I've read in various places that the primary windings built into most flybacks are designed to work at line voltages or higher rather than the 12V or so you'll get from a battery, so I took a few feet of wire I had laying around and wound my own primary around the exposed part of the core. The one I'm using right now is 12 turns, but anywhere in the 10-20 turn neighborhood should work well.

D1, D2, R6, R7, and C2 form what are known as snubbers. These are critical to the operation of the circuit. The component values themselves aren't too important, as long as they're all rated for reasonably high voltages (i.e. 500V or more). You're probably wondering "why so much on that side of the transformer? Couldn't I get away with 16V rated components?" The answer, unfortunately, is no. When the current through the primary winding switches off, the magnetic field around the transformer collapses, inducing a huge (i.e. hundreds of volts) reverse voltage across the primary winding. Without the snubbers in place to conduct that induced voltage away safely, the chips wouldn't last very long at all. I may have overdone it with the snubbers a bit in this circuit, but better safe than sorry, eh? ^_^

Note: So far, the simulation doesn't seem to work for this circuit very well. I suspect that I've set up the properties of some custom part wrong. I'm pretty sure the circuit itself is correct though. I used both my original hand-sketched diagram and the actual working circuit as references. Please do let me know if you find any mistakes though.


Comments

Simulation doesn't work for me. I look for a driver that can give me 200VAC / 400Hz

by Circute
June 21, 2012

Hi @Circute,

Yeah, the simulation doesn't work for me either. I suspect I set up one of the transistors wrong (or maybe CircuitLab simply isn't meant for this kind of circuit!). The actual physical circuit does work, though. I plan to post some videos of me drawing arcs at some point.

If you only need 200 VAC at 400 Hz, definitely don't use a flyback. Flybacks are designed to output tens of thousands of volts at tens of thousands of hertz. What you're looking for is a much simpler inverter circuit -- basically an audio oscillator hooked up to a backwards power transformer. I can put something together this weekend if you'd like to see an example.

by justincardoza
June 21, 2012

Sure I would like to see it!

by Circute
June 25, 2012

Hi Justin, nice work, thanks. The snubbers are a good idea. I would also add a power supply decoupling cap close to the 555. You can also use the spare LM393 comparator to measure the HV output (through a resistive divider!) and feed a CONTROL signal back to the 555 --- then you'll have a "regulated" HV output.

by ecapocchi
February 02, 2013

Leave a Comment

Please sign in or create an account to comment.

Revision History

Only the circuit's creator can access stored revision history.