Now showing circuits 1-4 of 4. Sort by
|
|
simple overdrive PUBLICby zespha | updated July 03, 2012 |
|
|
simple preamp. PUBLICby zespha | updated July 03, 2012 |
|
|
simple overdrive PUBLICby zespha | updated July 03, 2012 |
|
|
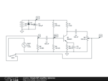
Simple BJT amplifier_Spharow; PUBLICby zespha | updated June 27, 2012 |