Now showing circuits 1-11 of 11. Sort by
|
|
zobel PUBLICby yermov | updated June 18, 2014 |
|
|
Montaje completo PUBLICby yermov | updated May 13, 2014 |
|
|
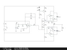
fuente con divisor PUBLICby yermov | updated May 13, 2014 |
|
|
protecciones PUBLICby yermov | updated May 12, 2014 |
|
|
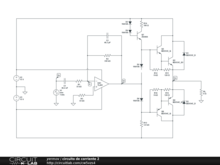
circuito de corriente 2 PUBLICby yermov | updated May 12, 2014 |
|
|
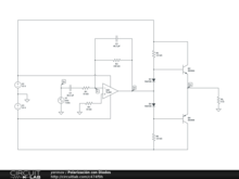
polarización con fuentes de corriente PUBLICby yermov | updated May 06, 2014 |
|
|
pol con resistencias PUBLICby yermov | updated May 06, 2014 |
|
|
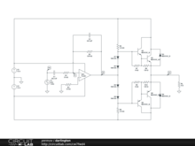
darlington PUBLICby yermov | updated May 06, 2014 |
|
|
Polarización con Diodos PUBLICby yermov | updated May 04, 2014 |
|
|
basico PUBLICby yermov | updated May 04, 2014 |
|
|
Problema 1 junio 2012 PUBLICJuanjo si lees esto, no se como hacer para poner diodos o transistores ideales, osea para que no haya esa caida de tension de polarización, he estado un rato mirandolo pero no se si se puede. by yermov | updated February 12, 2014 |