Username wmloganiv
Member Since November 27, 2012

wmloganiv's Public Circuits:

Now showing circuits 1-1 of 1. Sort by

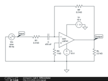
Lab 4 - Differentiator

Lab 4 - Differentiator PUBLIC

by wmloganiv | updated March 18, 2013