Now showing circuits 1-4 of 4. Sort by
|
|
Class B Push-Pull Amplifier PUBLICby skyhook | updated August 08, 2012 |
|
|
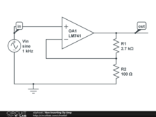
Non-Inverting Op-Amp PUBLICby skyhook | updated August 08, 2012 |
|
|
Class A Power Amplifier PUBLICby skyhook | updated August 08, 2012 |
|
|
Differential Inv. Amp PUBLICby skyhook | updated August 08, 2012 |