Username mikeseg
Member Since January 5, 2016

mikeseg's Public Circuits:

Now showing circuits 41-58 of 58. Sort by

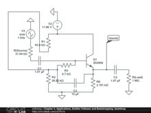
Chapter 4, Applications, Emitter Follower and Bootstrapping, bootstrap

Chapter 4, Applications, Emitter Follower and Bootstrapping, bootstrap PUBLIC

by mikeseg | updated March 18, 2016

Chapter 4, Applications, Experiments with the Common Emitter Amplifier

Chapter 4, Applications, Experiments with the Common Emitter Amplifier PUBLIC

by mikeseg | updated March 17, 2016

Chapter 4, Applications, Experiments with the Common Emitter Amplifier, Modeling the DC-bias Example from the Lab Manual

Chapter 4, Applications, Experiments with the Common Emitter Amplifier, Modeling the DC-bias Example from the Lab Manual PUBLIC

by mikeseg | updated March 16, 2016

Chapter 4, Applications, Emiter Follower and Bootstrapping, Source Resistance Included

Chapter 4, Applications, Emiter Follower and Bootstrapping, Source Resistance Included PUBLIC

by mikeseg | updated March 16, 2016

Lab 4, Basic Properties, Base-emitter

Lab 4, Basic Properties, Base-emitter PUBLIC

by mikeseg | updated March 16, 2016

Lab 4, Basic Properties, Base-Collector

Lab 4, Basic Properties, Base-Collector PUBLIC

by mikeseg | updated March 16, 2016

Chapter 4, Applications, Amplifiers

Chapter 4, Applications, Amplifiers PUBLIC

by mikeseg | updated March 16, 2016

Chapter 4, Applications, DC Bias

Chapter 4, Applications, DC Bias PUBLIC

by mikeseg | updated March 16, 2016

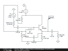
Chapter 4, Emitter Follower and Bootstrapping, C5 and R3 Included

Chapter 4, Emitter Follower and Bootstrapping, C5 and R3 Included PUBLIC

by mikeseg | updated March 16, 2016

Chapter 4, Applications, Emitter Follower, Dashed-box part

Chapter 4, Applications, Emitter Follower, Dashed-box part PUBLIC

by mikeseg | updated March 16, 2016

Chapter 5, Field Effect Transistors, FET as a Variable Resistor, Fig. 32 with a Function Generator

Chapter 5, Field Effect Transistors, FET as a Variable Resistor, Fig. 32 with a Function Generator PUBLIC

by mikeseg | updated March 16, 2016

Chapter 5, FET as a Variable Resistor, Fig. 32

Chapter 5, FET as a Variable Resistor, Fig. 32 PUBLIC

by mikeseg | updated March 16, 2016

Chapter 5, FET as a Variable Resistor, Figure 33 Circuit

Chapter 5, FET as a Variable Resistor, Figure 33 Circuit PUBLIC

by mikeseg | updated March 15, 2016

Lab1_Test of Thevenin and Norton

Lab1_Test of Thevenin and Norton PUBLIC

by mikeseg | updated January 20, 2016

Lab 1_Applications

Lab 1_Applications PUBLIC

by mikeseg | updated January 20, 2016

Lab 1_Test of KCL 2

Lab 1_Test of KCL 2 PUBLIC

by mikeseg | updated January 13, 2016

Lab1_Test of KVL

Lab1_Test of KVL PUBLIC

by mikeseg | updated January 13, 2016

Lab 1 Circuit 1

Lab 1 Circuit 1 PUBLIC

by mikeseg | updated January 12, 2016