Now showing circuits 1-2 of 2. Sort by
|
|
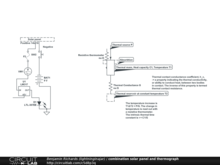
combination solar panel and thermograph PUBLICby lightninginajar | updated June 19, 2013 |
|
|
thermograph project PUBLICby lightninginajar | updated April 04, 2013 |