Username jeffrey82221
Member Since September 24, 2013

jeffrey82221's Public Circuits:

Now showing circuits 1-3 of 3. Sort by

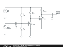
子路實驗 lab7 Cascode CS + CS amplifier

子路實驗 lab7 Cascode CS + CS amplifier PUBLIC

by jeffrey82221 | updated January 05, 2014

電子電路實驗-2nd order ckt-2 time constant periodic square wave input

電子電路實驗-2nd order ckt-2 time constant periodic square wave input PUBLIC

by jeffrey82221 | updated October 20, 2013

子路實驗-Lab1-Part4

子路實驗-Lab1-Part4 PUBLIC

by jeffrey82221 | updated September 24, 2013