Username hgraham
Member Since September 21, 2012

hgraham's Public Circuits:

Now showing circuits 1-3 of 3. Sort by

DP3_design_process

DP3_design_process PUBLIC

by hgraham | updated April 10, 2013

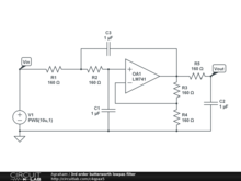
3rd order butterworth lowpas filter

3rd order butterworth lowpas filter PUBLIC

by hgraham | updated February 13, 2013

3rd Order STC Lowpass Filter

3rd Order STC Lowpass Filter PUBLIC

by hgraham | updated February 13, 2013