Now showing circuits 1-3 of 3. Sort by
|
|
JFET_commonsource PUBLICby federecart | updated April 26, 2013 |
|
|
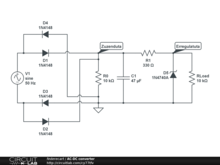
AC-DC converter PUBLICAC-DC bihurgailua (zuzentzailea+iragazkia+erregulazioa) by federecart | updated February 13, 2013 |
|
|
BJTak polarizatzen PUBLICTransistore bipolarrak polarizatzen by federecart | updated February 07, 2013 |