Username aurelien
Member Since June 4, 2012

aurelien's Public Circuits:

Now showing circuits 1-1 of 1. Sort by

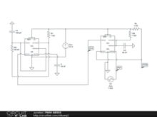
PWM NE555

PWM NE555 PUBLIC

by aurelien | updated August 02, 2012