Username aLadNamedPat
Member Since January 17, 2025

aLadNamedPat's Public Circuits:

Now showing circuits 1-2 of 2. Sort by

Schmitt triggers

Schmitt triggers PUBLIC

by aLadNamedPat | updated March 01, 2025

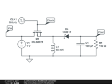
BuckBoost-Converter

BuckBoost-Converter PUBLIC

by aLadNamedPat | updated February 03, 2025