Username Midiman
Member Since April 22, 2012

Midiman's Public Circuits:

Now showing circuits 1-1 of 1. Sort by

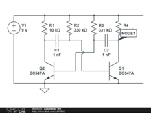
Astatibler MV

Astatibler MV PUBLIC

by Midiman | updated April 25, 2012