Username Hyratel
Member Since April 10, 2012

Hyratel's Public Circuits:

Now showing circuits 1-2 of 2. Sort by

IR LED control no resistor

IR LED control no resistor PUBLIC

by Hyratel | updated May 27, 2012

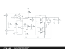
3volt boost switcher

3volt boost switcher PUBLIC

by Hyratel | updated May 16, 2012