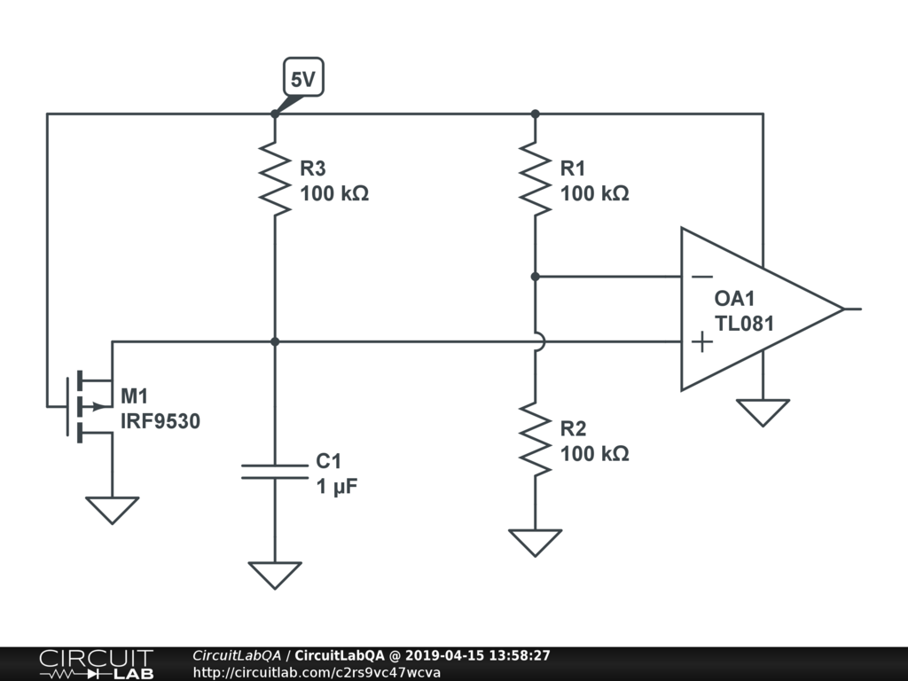
Initial Condition - Op Amp Comparator

A quick power cycle currently breaks my circuit. I am attempting to delay the initial triggering on startup of this comparator circuit. I have a timing cap that holds charge and is discharged down to ~0.4V when the circuit is turned off (Then slowly bleeds to 0V). A bleeder resistor in parallel with the cap either wouldn't discharge the cap fast enough to work or would be too low of resistance and ruin the timing circuit. Is there any way to either slow the triggering of comparator, increase the initial value on the negative rail, or decrease the value on the positive rail to 0 on turn off?

by bmmy9f
April 15, 2019

No Answers

No answers yet. Contribute your answer below!


Your Answer

You must log in or create an account (free!) to answer a question.

Log in Create an account


Go Ad-Free. Activate your CircuitLab membership. No more ads. Save unlimited circuits. Run unlimited simulations.

Search Questions & Answers


Ask a Question

Anyone can ask a question.

Did you already search (see above) to see if a similar question has already been answered? If you can't find the answer, you may ask a question.


About This Site

CircuitLab's Q&A site is a FREE questions and answers forum for electronics and electrical engineering students, hobbyists, and professionals.

We encourage you to use our built-in schematic & simulation software to add more detail to your questions and answers.

Acceptable Questions:

  • Concept or theory questions
  • Practical engineering questions
  • “Homework” questions
  • Software/hardware intersection
  • Best practices
  • Design choices & component selection
  • Troubleshooting

Unacceptable Questions:

  • Non-English language content
  • Non-question discussion
  • Non-electronics questions
  • Vendor-specific topics
  • Pure software questions
  • CircuitLab software support

Please respect that there are both seasoned experts and total newbies here: please be nice, be constructive, and be specific!

About CircuitLab

CircuitLab is an in-browser schematic capture and circuit simulation software tool to help you rapidly design and analyze analog and digital electronics systems.