Created by
Created March 02, 2012
Last modified March 02, 2012
Tags No tags.

Summary

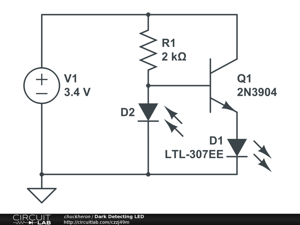
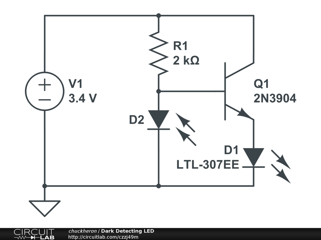
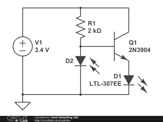
Low power led night light..
This is the original circuit..
http://www.evilmadscientist.com/article.php/nightlight


Description

Not provided.


Comments

No comments yet. Be the first!

Leave a Comment

Please sign in or create an account to comment.

Revision History

Only the circuit's creator can access stored revision history.