Created by
Created August 24, 2022
Last modified August 24, 2022
Tags No tags.

Summary

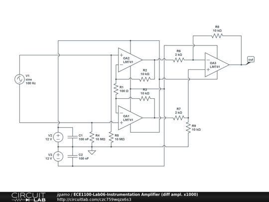
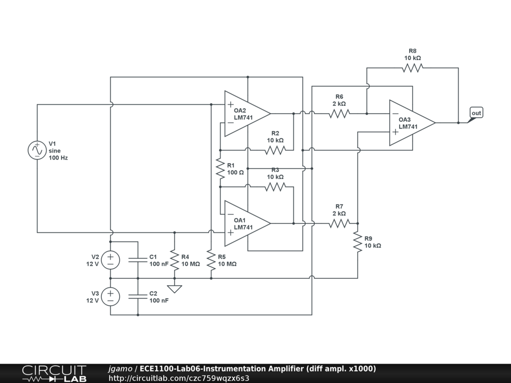
This is an example of the triple-op-amp instrumentation amplifier x 1000 for piezoelectric sensor at low frequensy, the BW depends on the op-amps properties


Description

Not provided.


Comments

No comments yet. Be the first!

Leave a Comment

Adding comments has been disabled for this circuit.

Revision History

Only the circuit's creator can access stored revision history.