Created by
Created December 22, 2013
Last modified December 22, 2013
Tags No tags.

Summary

Not provided.


Description

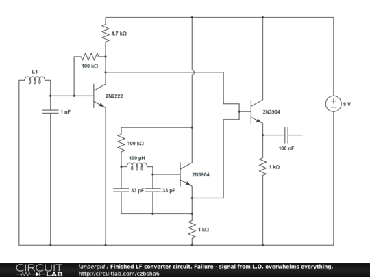
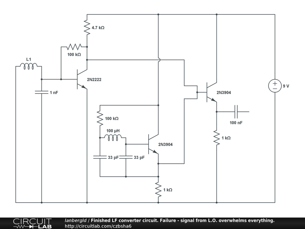
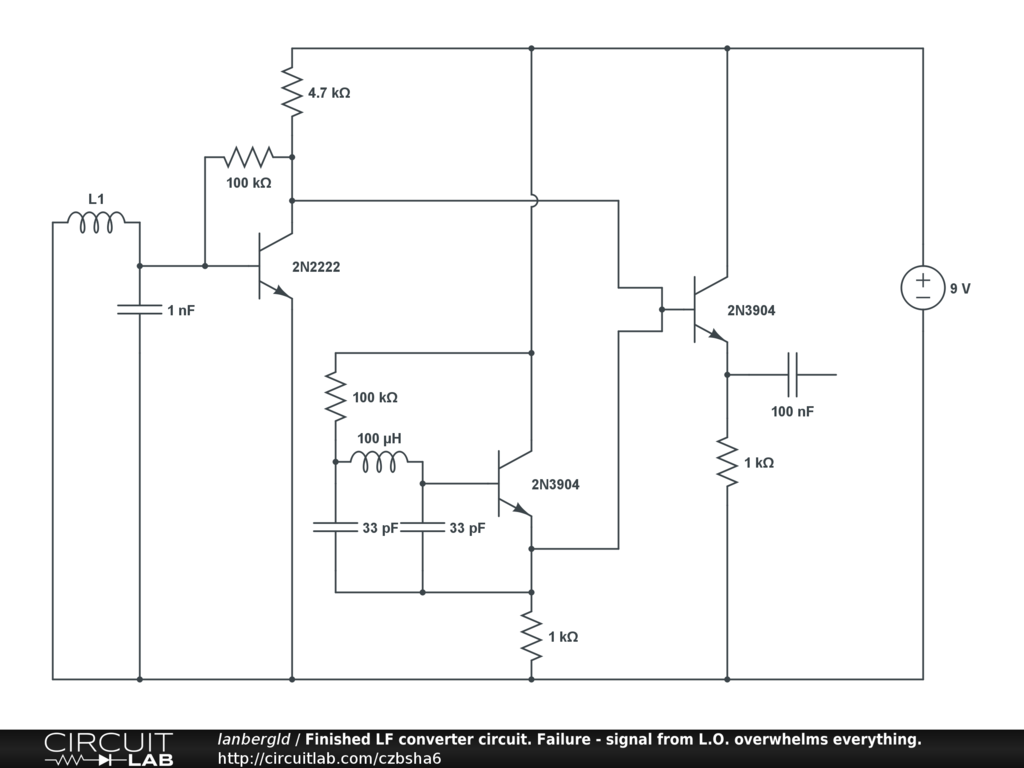
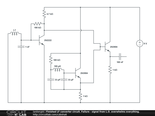
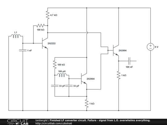
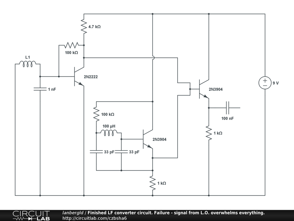
It seems the antenna (L1) on the RF input section basically picked up the L.O. signal (2068 kHz) and rebroadcast it. All I got was strong signal from 1850 kHz - 3000 kHz.


Comments

No comments yet. Be the first!

Leave a Comment

Please sign in or create an account to comment.

Revision History

Only the circuit's creator can access stored revision history.