Created by
Created December 31, 2017
Last modified January 01, 2018
Tags amv   basic  

Summary

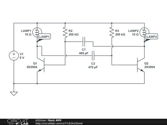
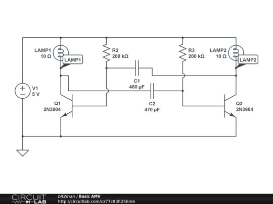
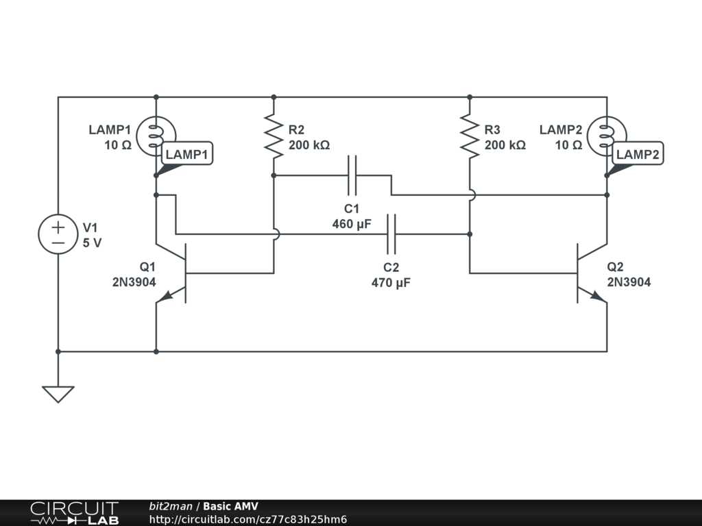
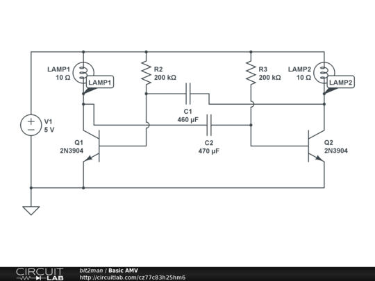
Another attempt to learn how to use Circuit Lab. The values chosen to seem to make something work, are MUCH higher and way off reality. All my simulations until I used extreme values showed high values on both sides - voltage and amps - these current ones does seem to vary amps every .3/.4 (hard to tell) seconds - which makes no sense given the values of the resistors/caps. I realize simulators aren't perfect, but I'm confused as to how this helps me if I didn't know how to design this circuit?


Description

Ok - this is way basic and yet I cannot get the simulator to show anything that make sense. The lights are supposed to flash/blink - I've tried several different sizes of caps and resistors but I really don't see much in the sumulator. The voltage of lamp1 and lamp2 is constant for a long time. I've been a bit lucky that after a 100s or so I see some movement on the current but for a long time there's no movement.

Why?


Comments

Let me illustrate what I mean - here's another simulation with the same circuit: http:///circuit/5110373886984192

While EveryCircuit definitely has it's problems - the visual feedback is (relatively) EASY to interpret. It too uses weird values compared to reality but you can definitely easy see the impact of the components without having to compare strange charts you save to PNG to view it with the circuit etc.

by bit2man
January 01, 2018

Leave a Comment

Please sign in or create an account to comment.

Revision History

Only the circuit's creator can access stored revision history.