Created by
Created September 08, 2013
Last modified October 08, 2017
Tags No tags.

Summary

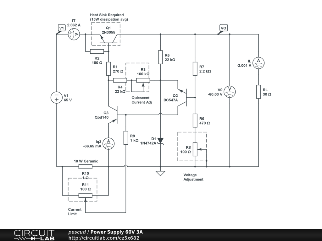
This is a simple, robust and discrete, linear regulated power supply for old audio amplifiers, providing regulated 60 V @3A suitable for 40W+40W traditional systems. Simulation will enable testing, adjustments and improvements, such as fold-back protection or soft startup. Error amplifier can be greatly improved by replacing Q2 with an Op Amp.


Description

Q1 is the series pass element which is controlled by Q3. Quiescent current adjusted by R3, Q2 comprises the the error amplifier with D1 as voltage reference. Output voltage is adjusted by R8. Current limit is provided by shunt R10 and R11, a 100 ohms potentiometer. Q1 needs a bulk heat sink, since it will dissipate 15W aprox. Q3 should also be mounted on a heatsink since power dissipation can be as 2.5W at full 3A output. Filter Capacitors should be added on the output terminals 2500 uF x 64V, RFI filtering would be good at input,


Comments

No comments yet. Be the first!

Leave a Comment

Please sign in or create an account to comment.

Revision History

Only the circuit's creator can access stored revision history.