Created by
Created February 29, 2012
Last modified February 29, 2012
Tags No tags.

Summary

Not provided.


Description

Not provided.


Comments

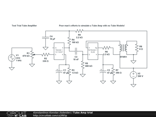
This is my first time here and I am disappointed that there are no tube symbols. Is there a way to import some?

Gerd

by Gerd
February 29, 2012

Tubester,

Great idea to start thinking along the lines you are with getting a tube model started - if nothing else for placement in a CircuitLab design. While CircuitLab was probably meant for solid state or integrated circuit designs, you've come up with some great initial ideas to place tubes in a design for now, but eventually for simulation. Let me be the first to thank you for coming up with those, because you have A LOT of people who are interested in building tube amps and lack the tube models to fully realize the design. At least you've come up with a means to place those into a design - it'll be a real perk if someone will eventually take your idea and also come up with the model info to actually simulate tube performance.

Again, my thanks to you that you've taken the first step toward that...!

by martywittrock
March 04, 2012

I'd be very interested as well. Considering tubes are non-linear components, it is very hard to simulate a circuit with only excel or hand drawing on spec-sheet printouts. Being able to build your own non-linear sub-component in circuit lab would be great. For whomever is going to implement this, a good set of documentation and anyone could put his own tube by inputing the specs from a tube spec sheet. Then we would quickly have a little library of shared standard vacuum tube.

by matcircuit
March 10, 2013

Leave a Comment

Please sign in or create an account to comment.

Revision History

Only the circuit's creator can access stored revision history.