Created by
Created February 23, 2013
Last modified February 23, 2013
Tags 555   555-timer   ne555  

Summary

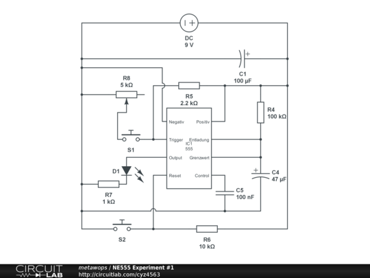
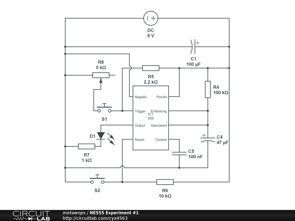
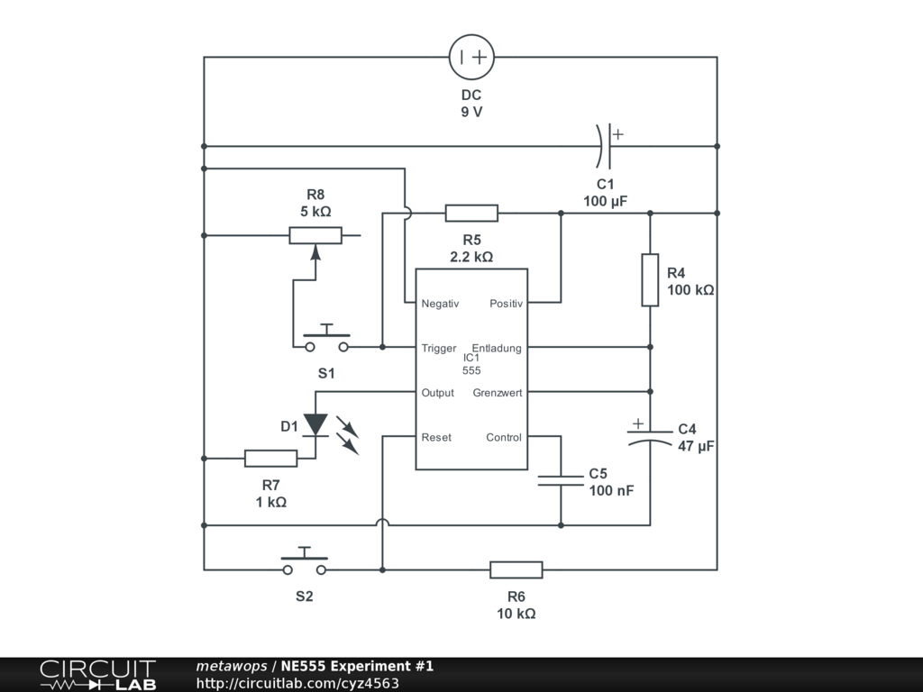
Erste Schaltung aus dem MAKE:Elektronik Buch zum NE555 IC. Siehe Seiten 152ff.


Description

Die erste NE555 Schaltung aus dem O'Reilly "MAKE: Elektronik" Buch, Seiten 152 und folgende.

Mit dem Poti (R8) kann man einstellen, wie weit das Spannungsniveau beim Drücken des Tasters S1 abfällt. Fällt es unter 1/3 der Versorgungsspannung (hier 9V), löst der Timer IC aus und schaltet seinen Ausgang (Pin 3) auf HIGH und die LED leuchtet.

Ein erneutes Drücken des Tasters S1 während der Leuchtphase verlängert diese dabei nicht. Aber ein Drücken des Tasters S2 beendet sie sofort (Reset Pin des 555 wird auf Masse gezogen).

Die Leuchtdauer ist abhängig von den Werten des Widerstands R4 und des Kondensators C4. Es gilt die Formel: Dauer [s] = R [Ohm] x C [Farad] x ln 3. Mit den im Schaltplan verwendeten Werten (R=100kΩ und C=47µF) ergeben sich ca. 5.16s Leuchtdauer der LED.


Comments

No comments yet. Be the first!

Leave a Comment

Please sign in or create an account to comment.

Revision History

Only the circuit's creator can access stored revision history.