Created by
Created May 17, 2013
Last modified May 20, 2013
Tags No tags.

Summary

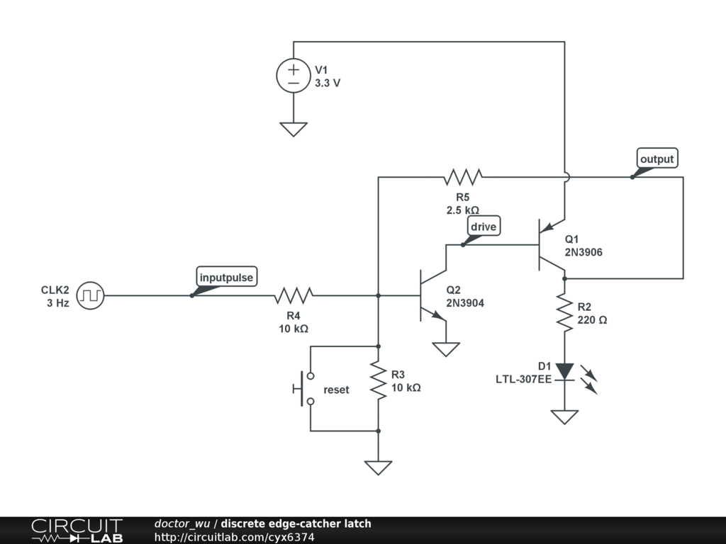
this two-transistor circuit will catch a rising edge on the input and latch on an LED. A switch will reset it. This is designed to latch the output on a voltage comparator, monitoring a supply rail.


Description

simple, two-transistor circuit to catch the rising edge of the output of a comparator. The output will stay active, even if the input changes. A reset switch is provided to reset the circuit.


Comments

No comments yet. Be the first!

Leave a Comment

Adding comments has been disabled for this circuit.

Revision History

Only the circuit's creator can access stored revision history.