Created by
Created August 26, 2012
Last modified September 28, 2012
Tags No tags.

Summary

Untested - let me know how well it does.


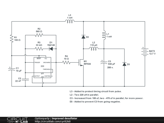
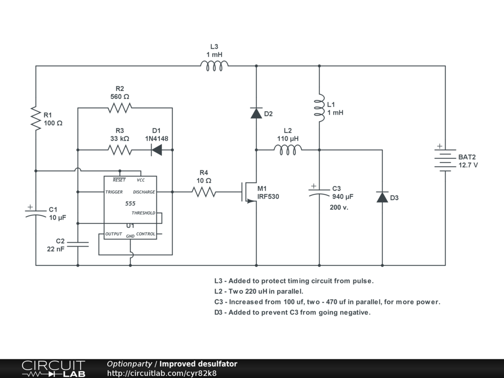
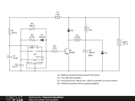
Description

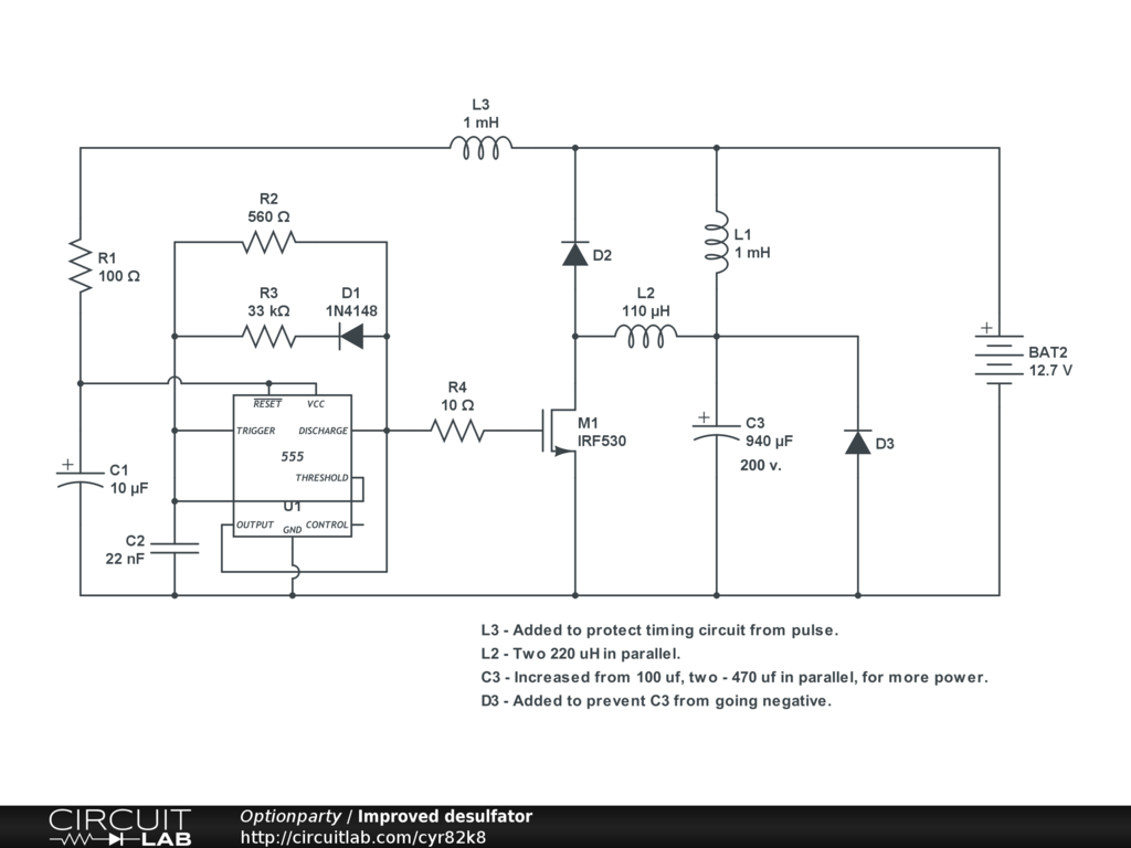
Suggested circuit changes

http://leadacidbatterydesulfation.yuku.com/topic/886/250-gain-in-pulse-amplitude-confirmed

and some of my own.

L2 provides the pulse to the battery, through D2 and D3.

Timing and Duty cycle, may need adjusting for optimum performance.


Comments

No comments yet. Be the first!

Leave a Comment

Please sign in or create an account to comment.

Revision History

Only the circuit's creator can access stored revision history.