Created by
Created November 18, 2014
Last modified November 20, 2014
Tags No tags.

Summary

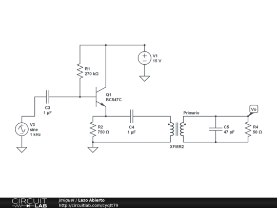
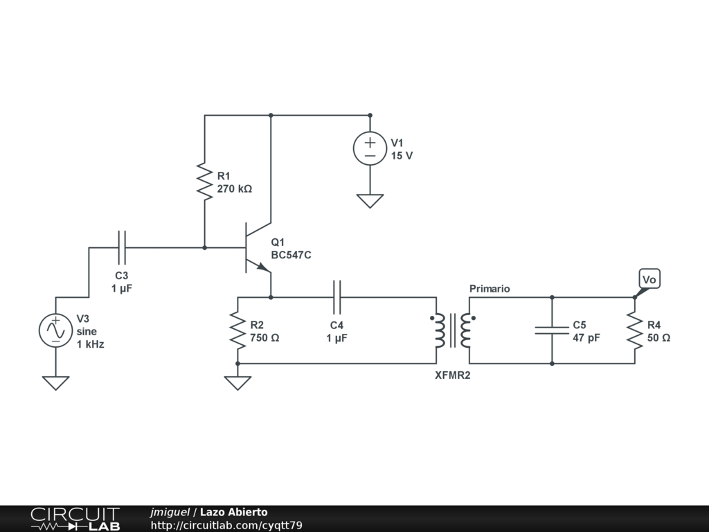
Circuito equivalente del oscilador a 27MHz en lazo abierto.
Oscilará si exixte una f con desfase nulo y amplificación mayor que 1


Description

Not provided.


Comments

No comments yet. Be the first!

Leave a Comment

Please sign in or create an account to comment.

Revision History

Only the circuit's creator can access stored revision history.