Created by
Created February 19, 2013
Last modified February 20, 2013
Tags No tags.

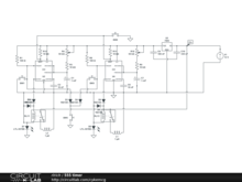
Summary

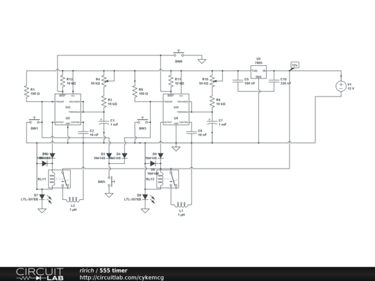
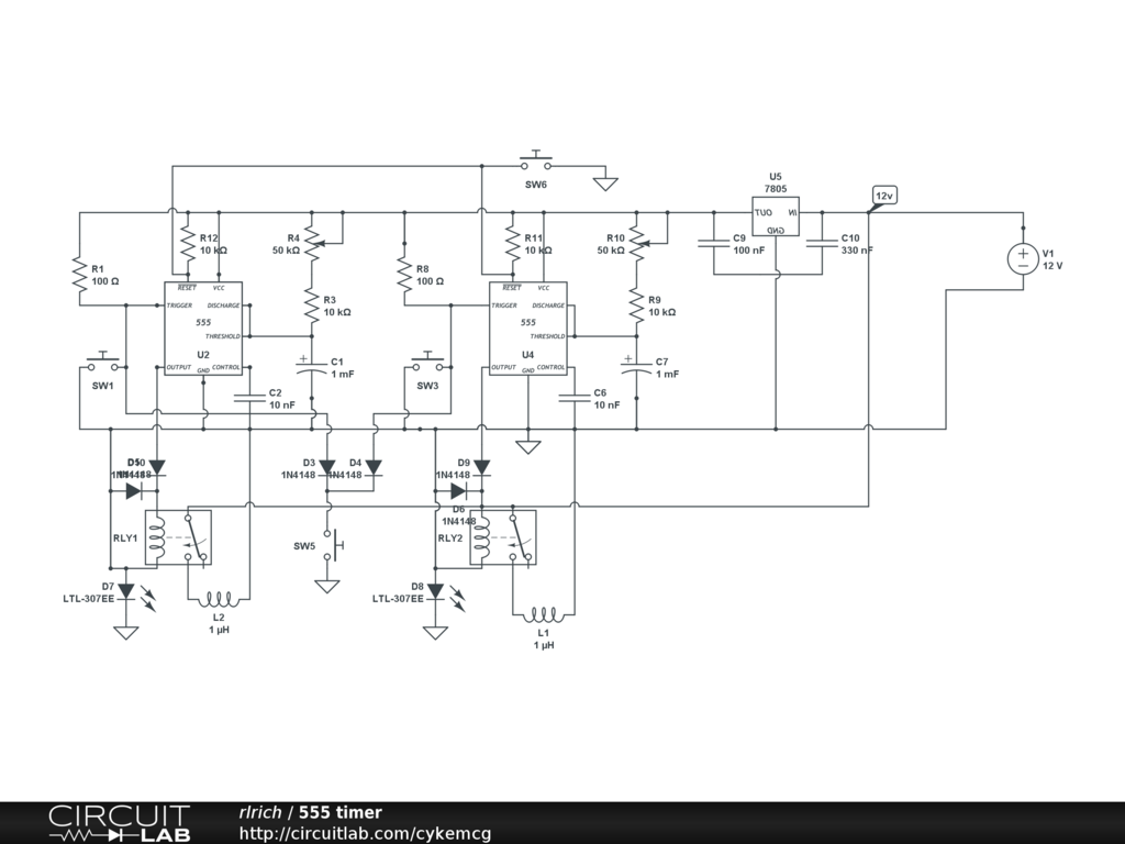
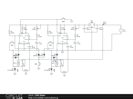
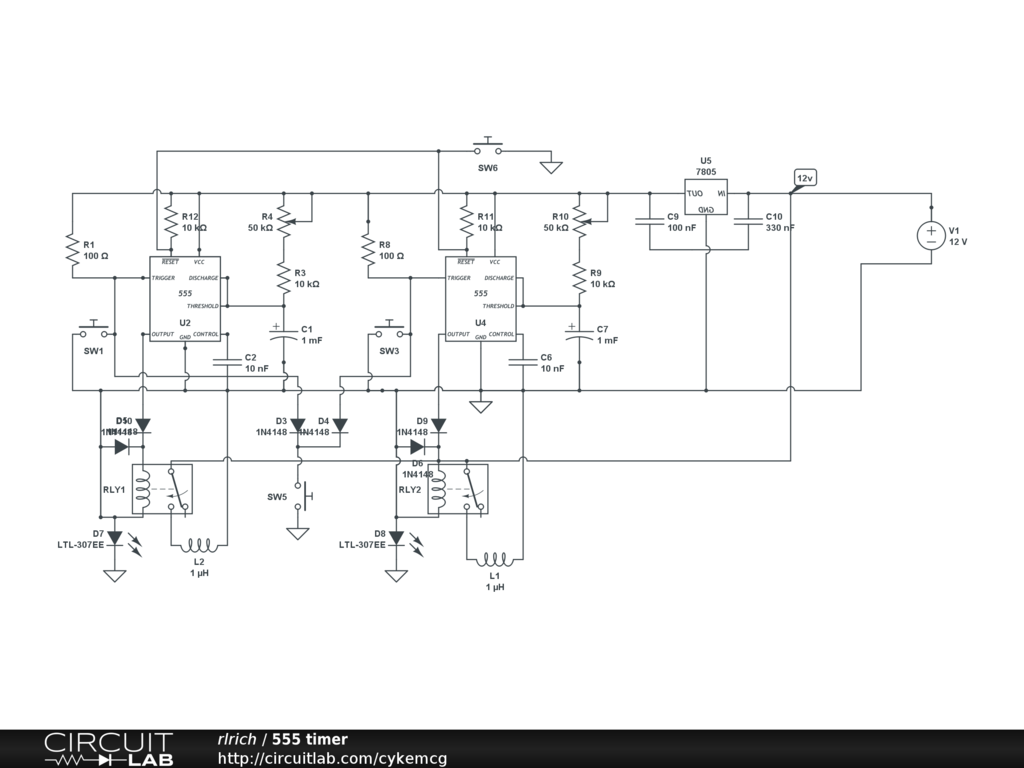
A simple timer to run to small 12v pumps for an adjustable time.


Description

Not provided.


Comments

No comments yet. Be the first!

Leave a Comment

Please sign in or create an account to comment.

Revision History

Only the circuit's creator can access stored revision history.