Created by
Created February 25, 2013
Last modified February 28, 2013
Tags No tags.

Summary

2E design lab "given".


Description

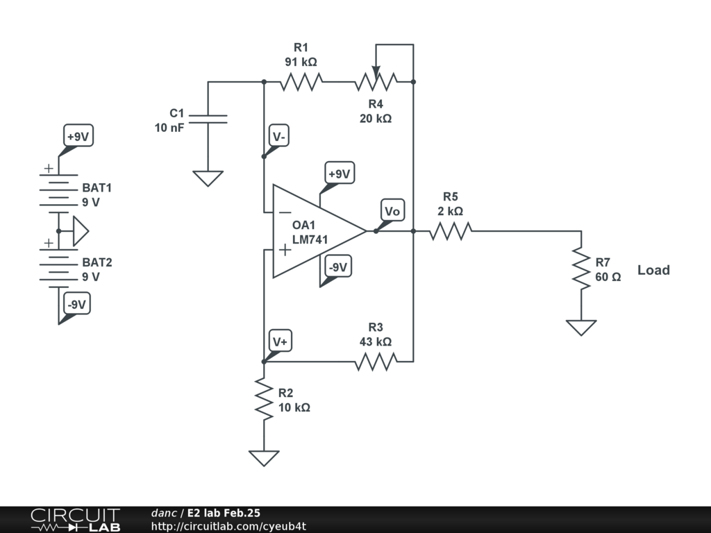
This is the "friend's" attempt at the high C tone generator. It fails to meet the design requirements in several ways. However, it represents a good start, and introduces useful concepts.


Comments

No comments yet. Be the first!

Leave a Comment

Please sign in or create an account to comment.

Revision History

Only the circuit's creator can access stored revision history.