Created by
Created September 29, 2012
Last modified October 05, 2012
Tags No tags.

Summary

Not provided.


Description

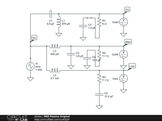
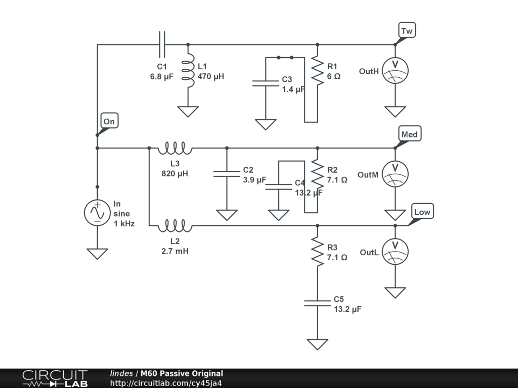
Passive crossover for M60 Meridian mk1 The original active circuit was destroyed and I try to make a usable loudspeaker.


Comments

No comments yet. Be the first!

Leave a Comment

Please sign in or create an account to comment.

Revision History

Only the circuit's creator can access stored revision history.