Created by
Created October 12, 2013
Last modified October 12, 2013
Tags No tags.

Summary

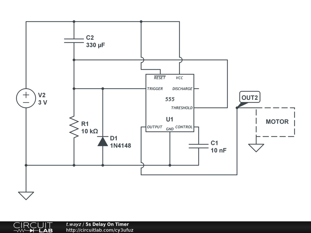
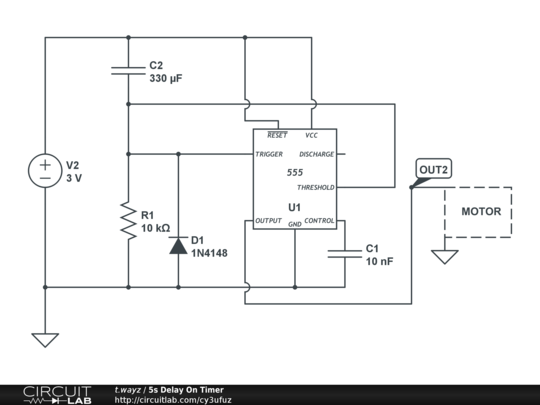
A 5s On Delay 555 Timer Circuit


Description

Not provided.


Comments

Hi,

How to change the delay time in your model? I can't see where to modify.

Thx,

James

by JamesWang
June 29, 2020

Leave a Comment

Please sign in or create an account to comment.

Revision History

Only the circuit's creator can access stored revision history.