Created by
Created June 24, 2013
Last modified August 17, 2013
Tags ballast   high-voltage   hv   mot  

Summary

Not provided.


Description

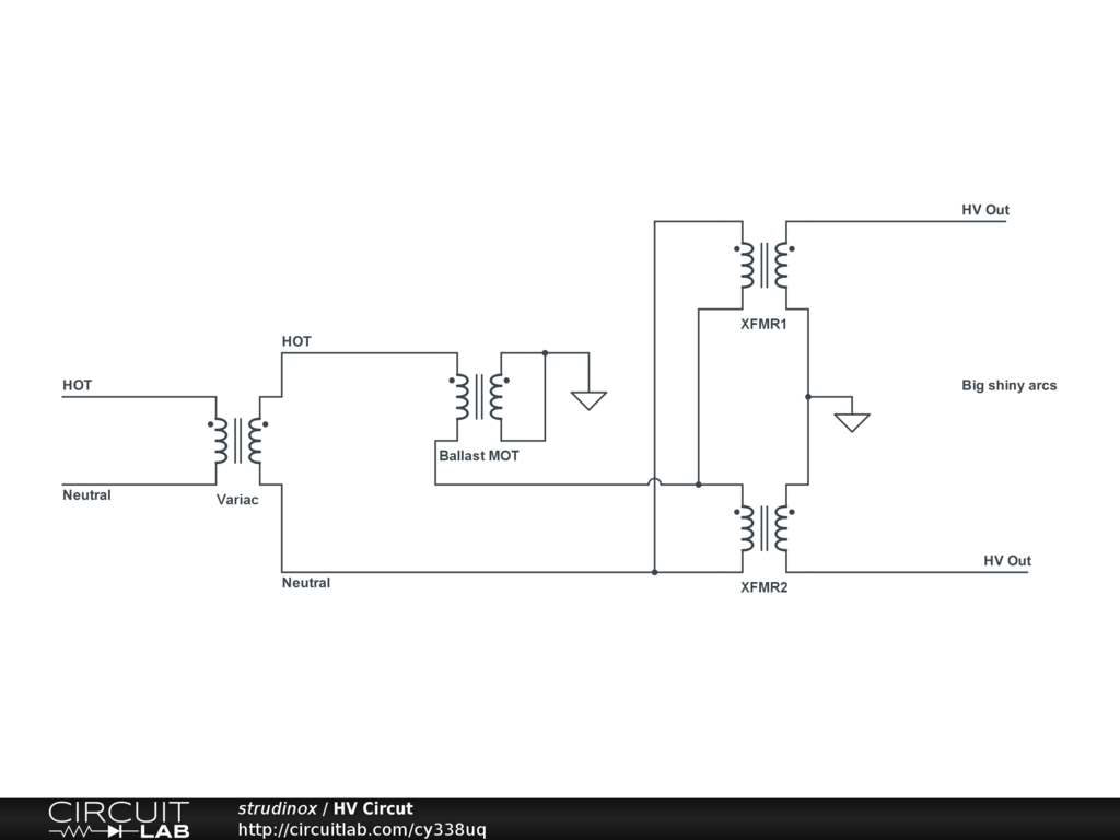
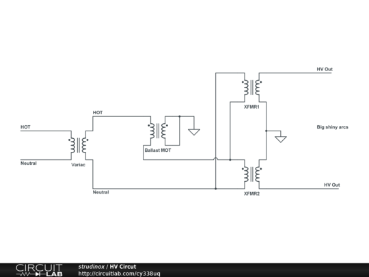
High voltage transformers in series with two MOTs in parallel as ballast.


Comments

No comments yet. Be the first!

Leave a Comment

Please sign in or create an account to comment.

Revision History

Only the circuit's creator can access stored revision history.