Created by
Created September 30, 2016
Last modified May 06, 2018
Tags No tags.

Summary

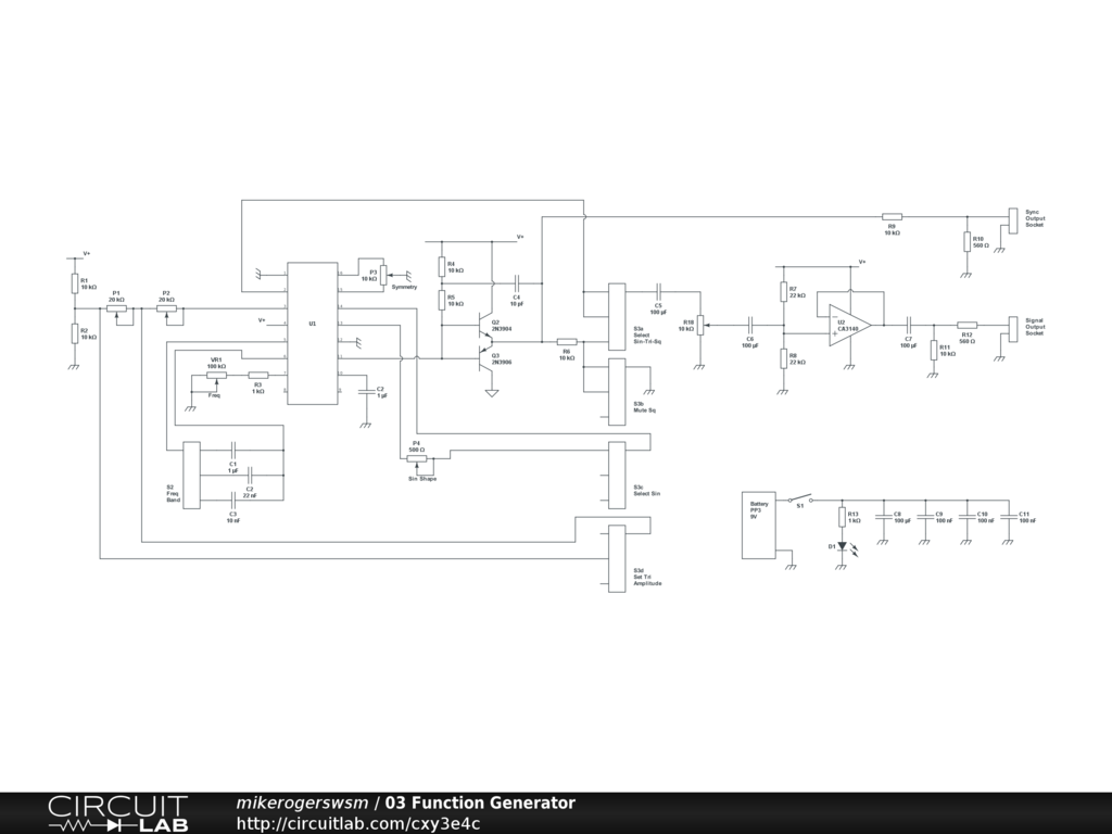
This battery powered unit provides sine, square or triangle waves of variable amplitude and frequency.


Description

Not provided.


Comments

No comments yet. Be the first!

Leave a Comment

Please sign in or create an account to comment.

Revision History

Only the circuit's creator can access stored revision history.