Created by
Created January 20, 2013
Last modified June 19, 2013
Tags active-filter   analog-filter   equalizer   tilt-equalizer   tilt-filter  

Summary

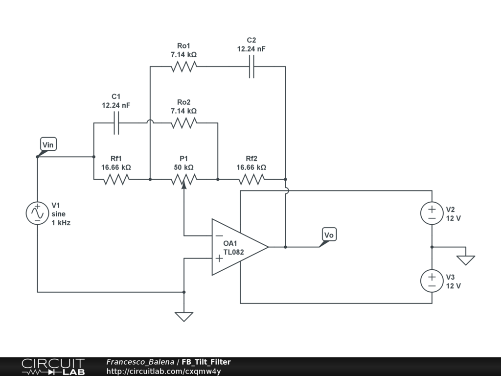
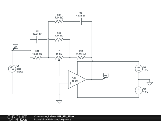
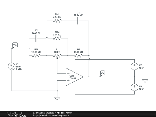
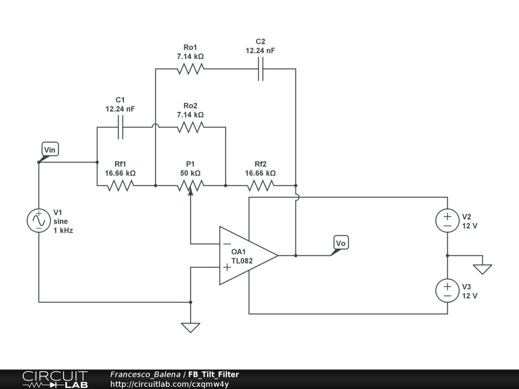
Tilt Filter presented on my EDN Design Idea
(Febr. 2 2012), LINK:
http://www.edn.com/article/520749-Implement_an_audio_frequency_tilt_equalizer_filter.ph


Description

TILT FILTER EQUALIZER: with a single pot (P1) you can balance the frequency response around a PIVOT FREQUENCY (Fp). In my Design Idea ( EDN Febbr. 2 2012, URL: http://www.edn.com/article/520749-Implement_an_audio_frequency_tilt_equalizer_filter.ph) I derive the formulas to calculate Resistors and capacitors for the willing Fp (Pivot Frequency) willing Boost/Attenuation at Low Frequency williing Boost/Attenuation at High Frequency Asymmetric Low-High freq Boost/attenuation are possible.


Comments

No comments yet. Be the first!

Leave a Comment

Please sign in or create an account to comment.

Revision History

Only the circuit's creator can access stored revision history.