Created by
Created July 05, 2013
Last modified July 06, 2013
Tags No tags.

Summary

Not provided.


Description

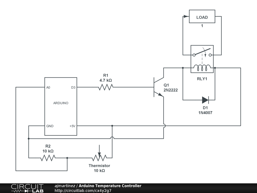
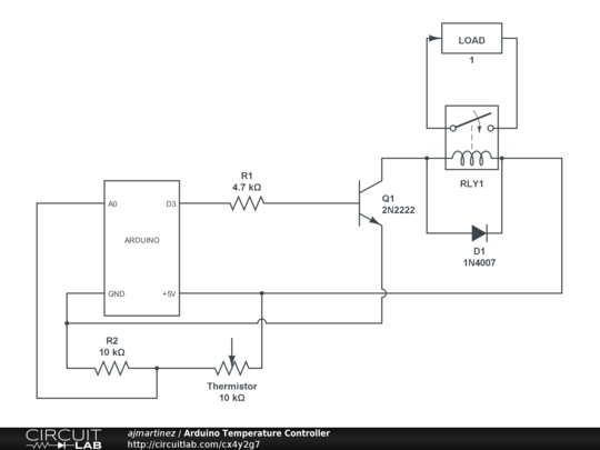
Circuit for the code found here: http://pastebin.com/9EPSeq6D

Takes 10 thermistor readings on A0, averages, converts to a temperature, and then runs a loop with several minutes of delay (to avoid damaging the load device with repeated cycling) anytime the temperature drops below a set point. If the temperature rises above the set point the relay is triggered and the load is live.


Comments

No comments yet. Be the first!

Leave a Comment

Please sign in or create an account to comment.

Revision History

Only the circuit's creator can access stored revision history.