Created by
Created May 06, 2013
Last modified June 04, 2013
Tags No tags.

Summary

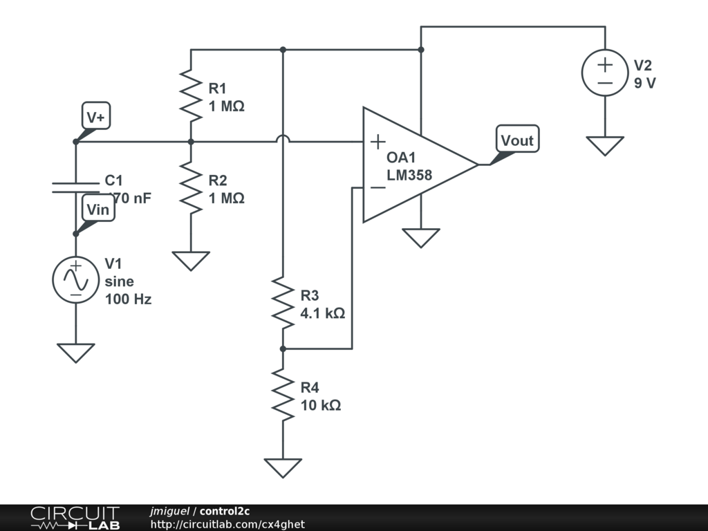
Comparador especialmente diseñado para funcionar con amplificadores operacionales alimentados asimétricamente.
En estos casos se trata de asegurar que las entradas del A.O.siempre están por encima de 0 V.


Description

Not provided.


Comments

No comments yet. Be the first!

Leave a Comment

Adding comments has been disabled for this circuit.

Revision History

Only the circuit's creator can access stored revision history.