Created by
Created March 01, 2013
Last modified March 01, 2013
Tags No tags.

Summary

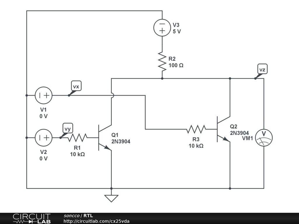
Compuerta lógica con Transistores y Resistencias.


Description

Compuerta lógica con Transistores y Resistencias.


Comments

No comments yet. Be the first!

Leave a Comment

Please sign in or create an account to comment.

Revision History

Only the circuit's creator can access stored revision history.