Created by
Created October 12, 2015
Last modified February 02, 2016
Tags No tags.

Summary

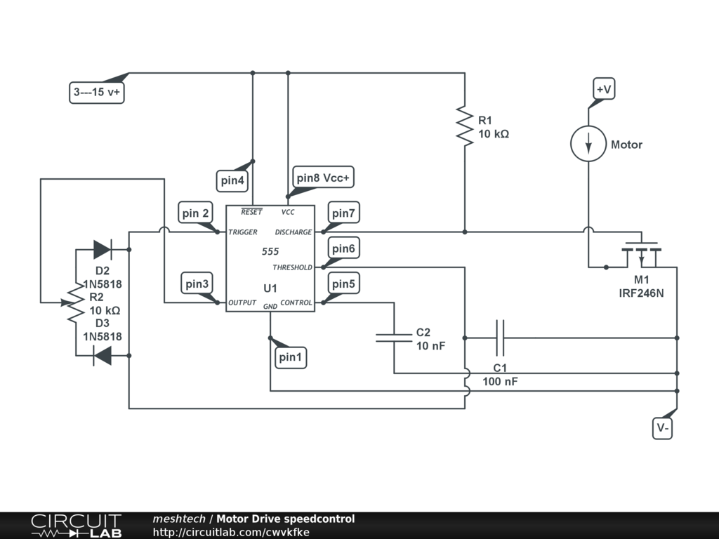
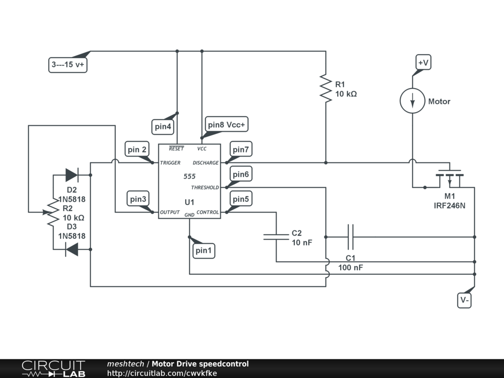
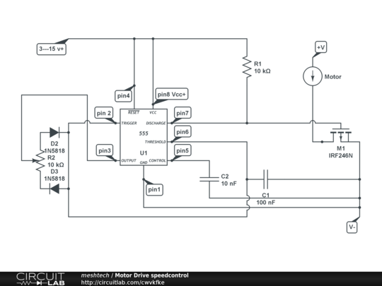
simple speed control by current limitation


Description

varying the Motor speed control by current limitation I am using the circuit above (NE555+IRF246N ) &..... It can be done in many ways .


Comments

No comments yet. Be the first!

Leave a Comment

Adding comments has been disabled for this circuit.

Revision History

Only the circuit's creator can access stored revision history.