Created by
Created October 18, 2013
Last modified November 07, 2013
Tags amplifier   csv   transimpedance   transimpedance-amplifier  

Summary

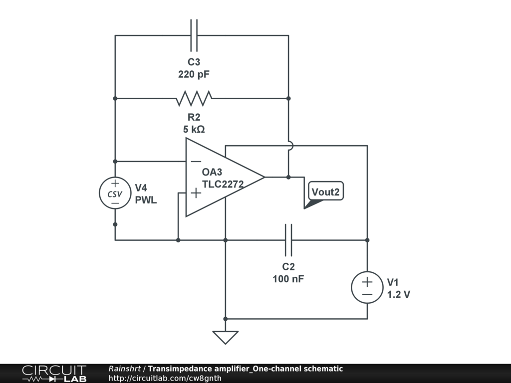
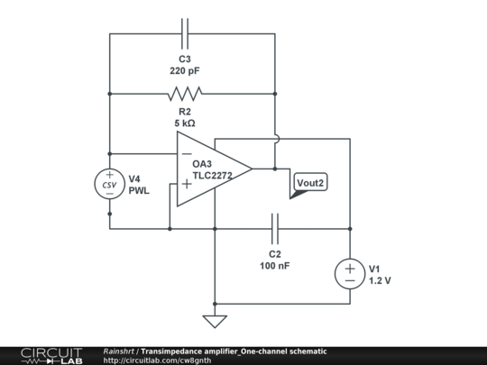
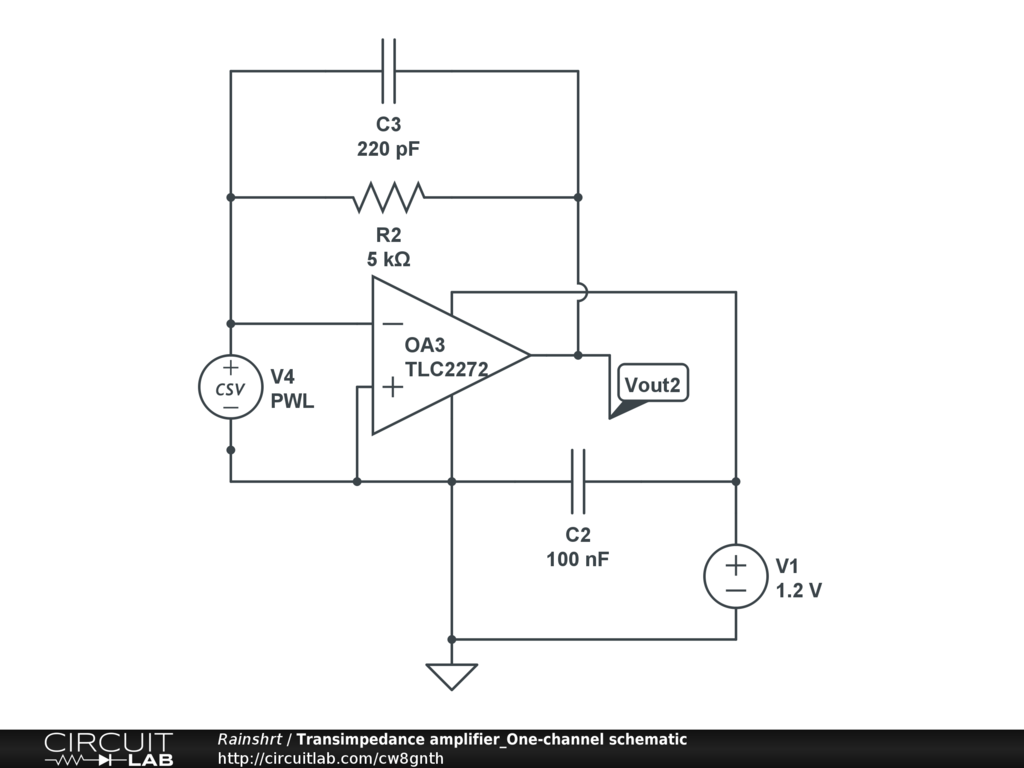
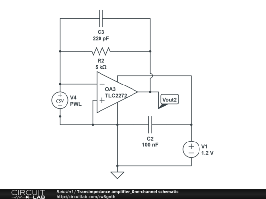
Simple transimpedance amplifier circuit which converts current signals to voltage signals. You can run the time domain simulation to see how it works.


Description

Tutorial courtesy from link: "How to build a Transimpedance amplifier?" http://www.instesre.org/construction/TransimpedanceAmplifier/TransimpedanceAmplifier.htm


Comments

No comments yet. Be the first!

Leave a Comment

Please sign in or create an account to comment.

Revision History

Only the circuit's creator can access stored revision history.