Created by
Created March 23, 2013
Last modified March 24, 2013
Tags No tags.

Summary

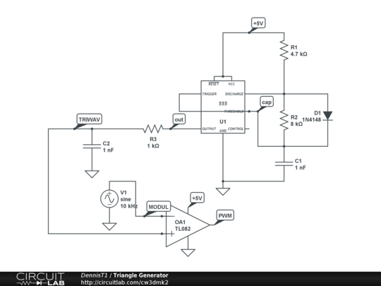
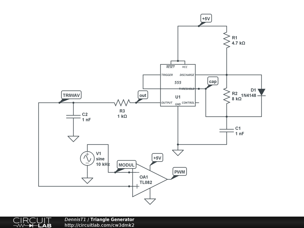
PWM with 555. Timer gens triangle waveform; op amp modulates it.


Description

555 produces square wave. Simple low pass converts to triangle waveform. Op amp modulates input into pulse train. Needs improvement in triangle generation to improve linearity ... hoping for suggestions. Faster op amp for real world application, slew rate mis-forming output pulses.


Comments

No comments yet. Be the first!

Leave a Comment

Please sign in or create an account to comment.

Revision History

Only the circuit's creator can access stored revision history.