Created by
Created April 30, 2013
Last modified April 30, 2013
Tags No tags.

Summary

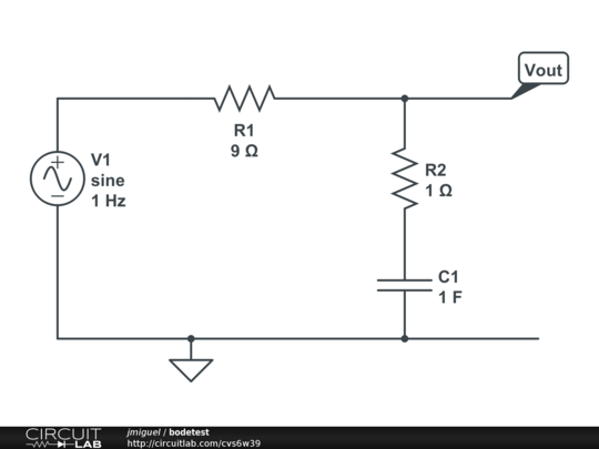
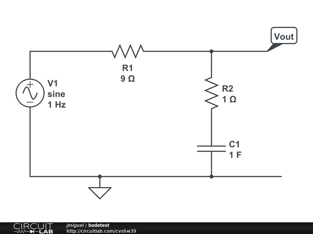
El generador V1 tiene amplitud unitaria.La frecuencia es irrelevante ya que CircuitLab efectuará un barrido.


Description

Este circuito permite familiarizarse con los trazados de Bode.El generador V1 ha de tener amplitud unitaria.De esta manera,al representar la tensión Vout (en dBv) también se obtiene la ganancia en dB.


Comments

No comments yet. Be the first!

Leave a Comment

Please sign in or create an account to comment.

Revision History

Only the circuit's creator can access stored revision history.